フレッシュ·デスク·サポートデスク xフリー xグロース vプロー vエンタープライズ
オムニチャネルプラン xグロースオミニチャネル vプロオムニチャネル v エンタープライズオムニチャネル
ユーザーコミュニティを運営する際の重要な点の1つは、ユーザーが作成したコンテンツが適切で節度のあるものでなければならないということです。 そして、アクティブな視聴者がお互いにやりとりをしている際に、あなた自身のトピックの一部が、プロモーションの投稿やサードパーティのリンクによりスパムされていることがあります。 これらの各投稿メッセージを手動で削除することは、小規模コミュニティでは可能かもしれませんが、毎日何百ものスパム投稿がある場合、繰り返してその操作を行うことはできません。
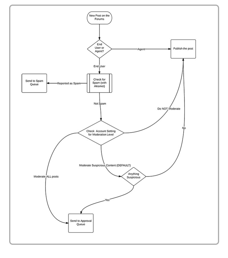
Freshdeskを使用すると、不当な返信やスパムリンクをお客様と共有せず、簡単に取り除くことができます。 モデレーションワークフローで、疑わしい投稿がすぐに公開されないようにし設定し、代わりにご自身がまず受信し、承認します。 すべての機能フローチャートは次のとおりです。
Freshdeskでフォーラムの管理を有効にする:
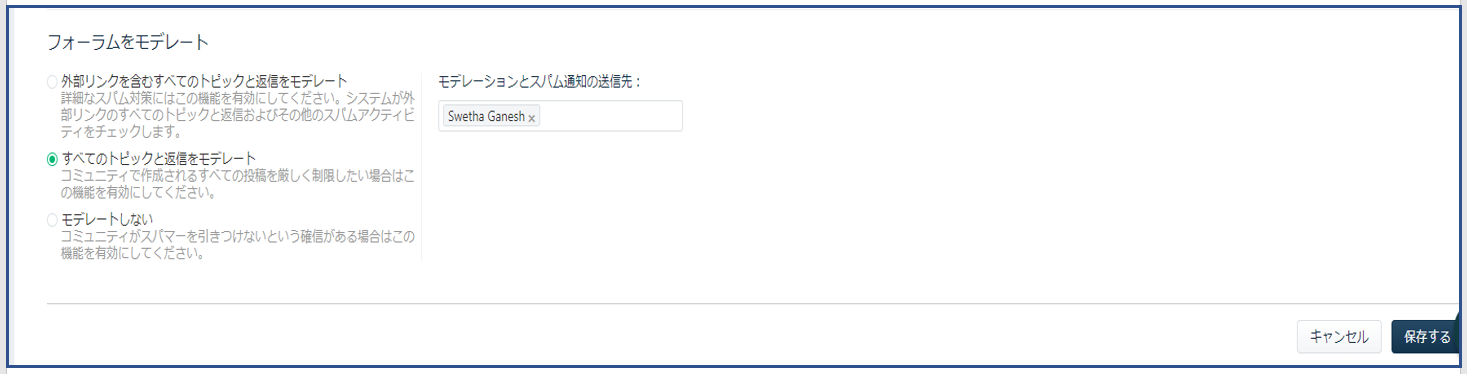
[管理]> [チャネル]>[ポータル]> [設定]を選択し、フォーラムの管理をオンにします。 コミュニティの規模と必要条件に基づいて、いずれかのオプションを選択し、フォーラムで承認プロセスを実行します。 モデレートを有効にすると、フォーラムのサイドバーに承認待ちという新しいセクションが表示され、その後、その投稿を承認または不承認することができます。

コミュニティフォーラムで選択できるモデレーションの各レベルは次のとおりです。
-外部リンクを含むすべてのトピックと返信をモデレート
-Freshdeskが、承認が必要なサードパーティリンクの投稿を、自動的にマーク
-すべてのトピックと返信のモデレート-コミュニティ内のすべての投稿と返信の承認が必要
-モデレートしない-投稿は、送信、承認のひつようがない
また、モデレートと送信されたスパムに関する通知を希望するエージェントの名前を入力することも可能です。
注:この通知は、ヘルプデスクの営業時間設定に基づき、エージェントに1日に1回送信されます。
コミュニティでのスパム投稿の管理:
操作を簡単にする(スパムを投稿する人にとっては難しくなる)ために、Freshdeskはワンクリックでスパムをマークするシステムを利用して、すべてのモデレーション必須条件を一度に処理します。
[承認待ち項目]から投稿をスパムとして毎回マーク:
1.特定のインスタンスがある投稿は、永久に削除されます。
2.そのユーザーが過去に行ったすべての投稿は自動的に削除されます(そのため、そのユーザーの履歴をトラッキングし、確認する必要はありません)。
3.サポートポータル内のそのユーザーのアカウントは自動的に削除されます(そのため、ユーザーが再度アカウントを使用し、スパムを投稿することができません)。
このプロセスは、膨大な数のトピックを把握するときや、コミュニティ内でクリーンアップ操作を実行しようとしている際に、特に役に立ちます。
ただし、 [スパム]ボタンは、常時使用しないようにしなければなりません。たとえば、1つの投稿のみを削除する場合は、代わりに[削除]オプションを利用します。そうすることにより、ユーザーが1度のスパム投稿のみで、コミュニティから完全に除外されることなく、適切に処理ができます。
ダッシュボードのフォーラムモデレーションウィジェット:
フォーラム投稿をモデレートする権限を持つエージェントは、ダッシュボードでフォーラムモデレーションウィジェットを表示できます。 このウィジェットは、エージェントに承認待ちのトピックの数と、スパムとしてマークされたトピックの数を表示します。

注:フォーラムのモデレートは、お客様に対してのみ機能します。エージェントが投稿する場合、モデレートによる送信はされず、直接公開されます。